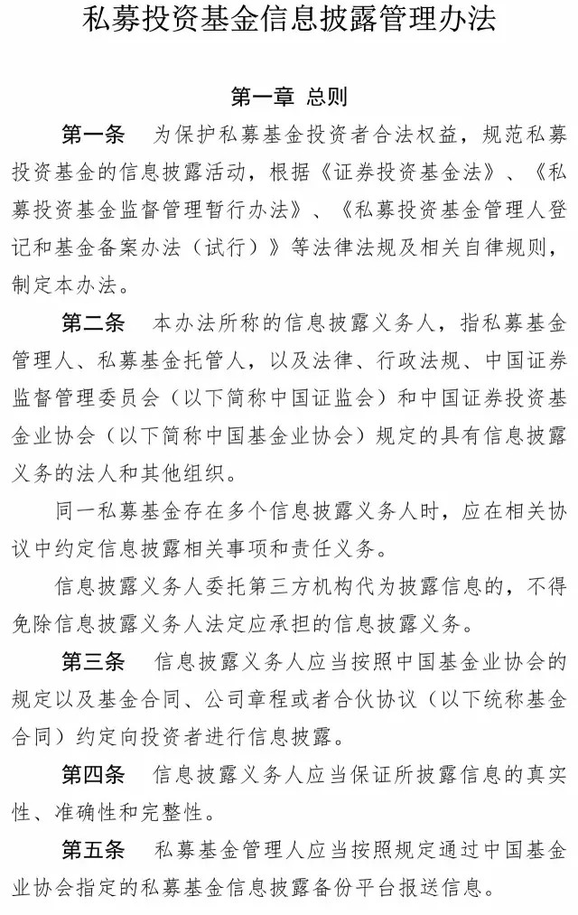
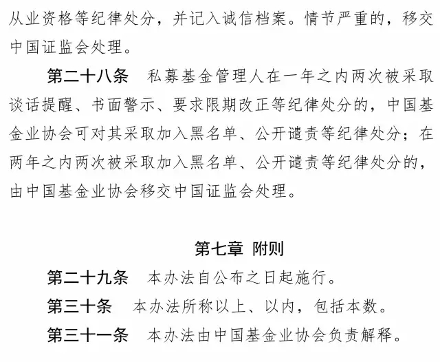
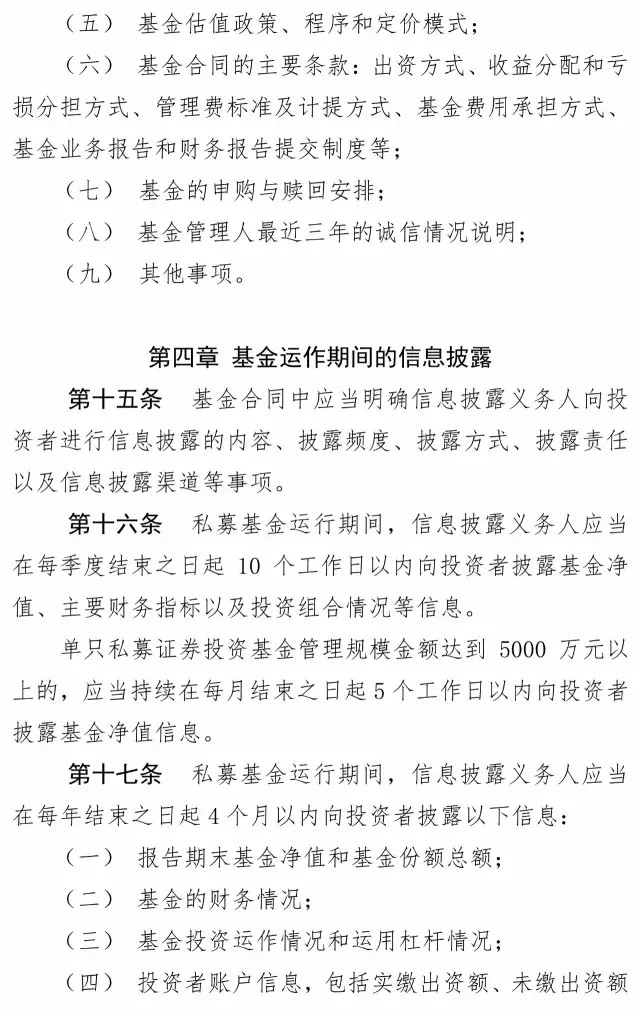
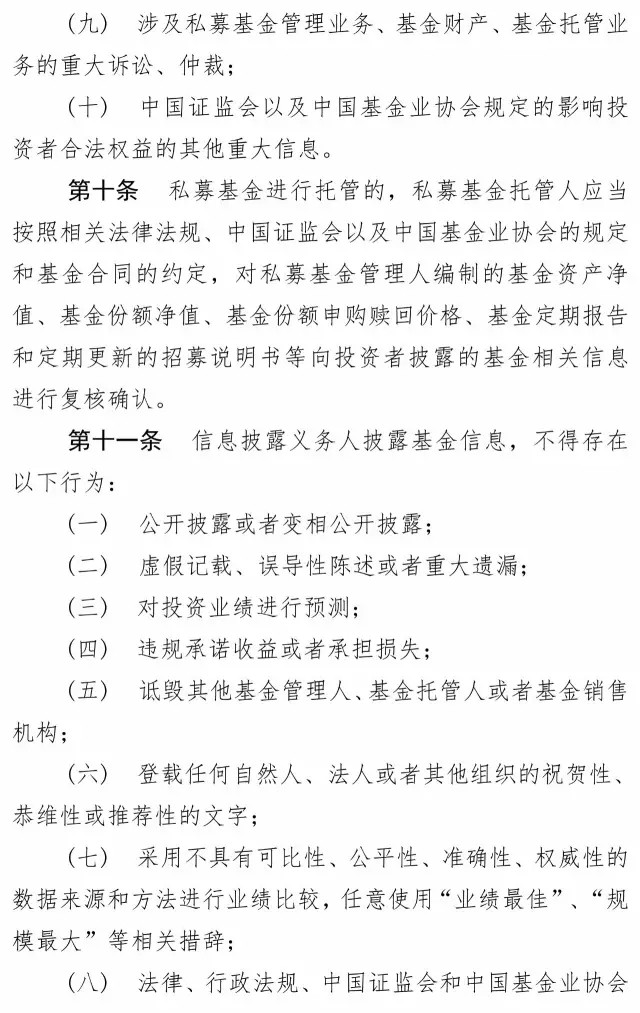
发布时间:2018年11月27日/来源:/浏览:6598次私募投资基金信息披露管理办法标签:深圳金融技术开发公司上一篇:私募投资基金服务业务管理办法(试行)下一篇:基金业务外包服务指引(试行)返回列表帮助支持证监会就贯彻落实新“国九条” 推动新质生产力发展开展专题调研LP变更为香港居民,私募基金需要履行哪些变更手续?基金管理人失联后怎样私募基金备案反馈意见:占坑、备壳,期限错配,非市场化发债,未备案合伙企业私募管理人异常经营:全部五大类情形总结及关注要点私募股权管理人及基金接受保险资金投资有哪些合规性要求呢?私募基金当中的抽屉协议是否有效?私募投资基金约定的关键人条款解析私募基金管理人经营异常要点总结私募基金解析:合规风控负责人要求解析:搞懂股权、债权、实物不良资产的种类特征,妥妥滴!关于私募基金管理人备案,应从哪里开始?私募基金产品设计事项,你了解吗?解析,私募股权基金的瀑布式 收益模式私募基金双GP管理,你不知道的那些事。注意!私募基金管理人在重大事项上需注意哪些问题?×思纬网络资深顾问1对1专属咨询,高效梳理您的需求售前咨询热线400-829-2339顾问企业微信微信扫码添加微信客服电脑已登录微信,直接点击交谈或 微信扫码交谈(无需添加好友)顾问企业微信微信中长按二维码,识别并添加顾问非微信中,截图保存二维码,微信扫码添加顾问微信客服点击交谈